按照吉林省高等教育自学考试要求,报考时间:2026年3月5日至3月16日(每日开网时间为9:00—16:00)3月16日16:00网报系统将自动关闭,逾期不再补报。流程如下:
1. 考生在“吉林省自学考试网上报名系统”中进行报名、报考,网址:https://zkadm.jleea.com.cn/zk_bmsq。考生也可通过吉林省教育考试院官网(http://www.jleea.edu.cn)考试项目里自学考试中的“高等教育自学考试网上报名”链接进入。

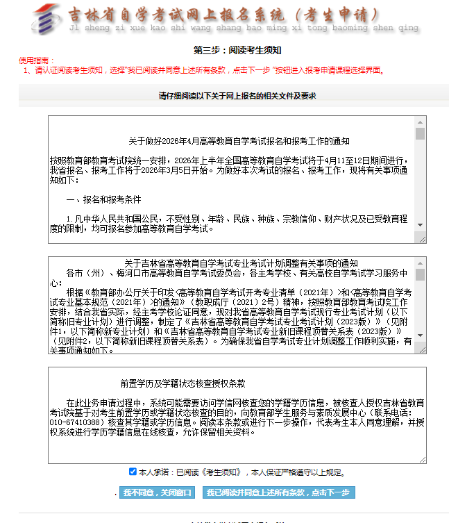
2. 进入“阅读申请要求及流程”界面,下拉以后点击“我已阅读并同意上述所有条款,点击下一步”。

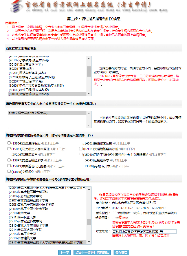
3. 进入“填写报名报考的相关信息”界面,逐项填报:
第一项是“请选择您要填报的专业”,一般为默认项,电气工程及其自动化专业新代码:080601,交通运输专业新代码:081801)请上/下拉选择点击本次将要报考的专业;
第二项是“请选择您要报考专业的方向”,默认北京交通大学;
第三项是“请填选您要报考的课程”,依据培训与继续教育学院下发的报考单点击 报考科目即可;
第四项是“请选择您要确认申请报考的县区自考办”,说明:必须为考生考籍所在地1.吉林铁道职业技术大学学生默认2917吉林铁道职业技术大学2.社会考生属吉林市昌邑区考试的默认为202昌邑区,属吉林省其他县区的点击当地县区名称);
以上全部完成以后,点击“下一步进行信息确认”。

4. 进入“吉林省自学考试网上报名报考申请信息核对表”界面,核查准确无误以后,提交申请。
5. 进入“网上缴费”界面,点击网上缴费确认。
6. 进入“易宝支付收银台”界面,微信扫二维码完成缴费。
7. 打印或者保存“报名报考科目确认单”备查。
8. 报考科目详见《附件22026上总报考单》:
(1)查找自己自考报名专业;
(2)查找自己所在分院;
(3)查找自己姓名和报考科目;
(4)习近平新时代中国特色社会主义思想概论系2024年下半年自考新增科目为必考课程,在校期间曾学习过此门课程且成绩合格的学生可办理免考,其他同学需参加自考考试;
(5)铁路旅客运输14301与运输组织学14643系原铁路运输工程专业机车车辆方向及铁道工程方向2026年开始新增科目,铁路旅客运输14301系原交通铁路运输专业2026年开始新增科目,2026年开始执行新计划必考;
9. 报考可以参考:
附件1:2026年4月吉林省高等教育自学考试开考专业课程安排表、
附件3:吉林省高等教育自学考试交通运输专业新旧课程替代表
附件4:吉林省高等教育自学考试电气工程及其自动化专业新旧课程替代表
10. 2026年4月高等教育自学考试将于4月11日至12日进行。考试前4日考生可登陆吉林省教育考试院网站查询打印“自学考试考试通知单”。参加考试时考生须携带《自学考试考试通知单》、本人二代《居民身份证》。
11.咨询联系电话:
铁道工程专业、机车车辆专业 :王老师 18686301427
铁路运输专业:李老师 15843220677
电气工程专业:袁老师 15947972880
吉林铁道职业技术大学
培训与继续教育学院
2026年3月5日