按照吉林省高等教育自学考试要求,报考时间: 2025年8月22日至8月31日(每日开网时间为9:00—16:00),8月31日16:00网报系统将自动关闭,逾期不再补报。
流程如下:
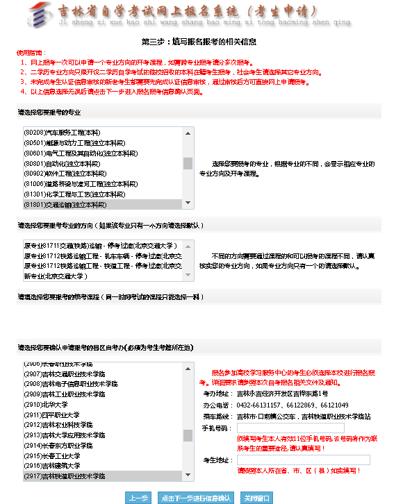
1. 网址:https://zkadm.jleea.com.cn/zk_bmsq。考生也可通过吉林省教育考试院官网(http://www.jleea.edu.cn)“自学考试网上报名”链接进入,点击“自考网上报名”进入“考生报考点击这里”界面,逐项填报。

2. 进入“阅读申请要求及流程”界面,下拉以后点击“我已阅读并同意上述所有条款,点击下一步”。

3. 进入“填写报名报考的相关信息”界面,逐项填报:
第一项是“请选择您要填报的专业”,一般为默认项,2021年下半年自考各专业己经重新调整,(电气工程及其自动化专业新代码:080601,汽车制造与装调技术专业改为车辆工程专业新代码为080207,交通铁路运输专业与铁路运输工程专业均改为交通运输专业新代码:081801)请上/下拉选择点击本次将要报考的专业;
第二项是“请选择您要报考专业的方向”,原汽车制造与装调技术专业在新专业车辆工程下选择(原专业80345汽车制造与装调技术-汽车装配与调整方向),原交通铁路运输专业、原铁路运输工程专业机车车辆方向及铁道工程方向均在新专业交通运输下选择各开考方向;原电气工程与自动化专业在新专业电气工程及其自动化下选择(原专业80612电气工程与自动化-默认北京交通大学);
第三项是“请填选您要报考的课程”,依据培训与继续教育学院下发的报考单点击报考科目即可;
第四项是“请选择您要确认申请报考的县区自考办”,说明:必须为考生考籍所在地1.吉林铁道职业技术学院学生默认2917吉林铁道职业技术学院2.社会考生属吉林市昌邑区考试的默认为202昌邑区,属吉林省其他县区的点击当地县区名称);
以上全部完成以后,点击“下一步进行信息确认”。

4. 进入“吉林省自学考试网上报名报考申请信息核对表”界面,核查准确无误以后,提交申请。
5. 进入“网上缴费”界面,点击网上缴费确认。
6. 进入“易宝支付收银台”界面,微信扫二维码完成缴费。
7. 打印或者保存“报名报考科目确认单”备查。
8. 报考科目详见《附件2报考单》:
(1)查找自己自考报名专业;
(2)查找自己所在分院;
(3)查找自己姓名和报考科目;
(4)习近平新时代中国特色社会主义思想概论系2024年下半年自考新增科目为必考课程,在校期间曾学习过此门课程且成绩合格的学生可办理免考,其他同学需参加自考考试;
(5)铁路旅客运输14301与运输组织学13847系原铁路运输工程专业机车车辆方向及铁道工程方向2026年新增科目,铁路旅客运输14301系原交通铁路运输专业2026年新增科目,241批次前学生可依据自身情况选择是否提前报考;
(6)依据下发的2025年10月吉林省高等教育自学考试开考课程安排表(附件1)可以自行报考英语替代课程。原机车车辆、原铁道工程、原铁路运输专业英语替代课程为:综合交通运输体系14755、现代物流学07114这两门,在报考方向时选择新专业(北京交通大学)。
9. 10月21日,考生登录吉林省教育考试院官网自行打印《自学考试通知单》。参加考试时考生须携带《自学考试考试通知单》、本人二代《居民身份证》。
10.咨询联系电话: 铁道工程专业、 机车车辆专业 :王老师18686301427
铁路运输专业:李老师 15843220677
电气工程专业 :袁老师15947972880
特别说明:161批次前老考生如果参加10月份考试,请在8月30日之前联系上述各专业考务老师。
吉林铁道职业技术大学
培训与继续教育学院
2025年8月22日